EN

学院要闻

当前位置: 首页 > 学院要闻 > 正文

我院教师获批内蒙古自治区哲学社会科学规划项目“研究阐释党的二十大精神”专项课题

作者: 日期:2023-03-24 浏览次数:

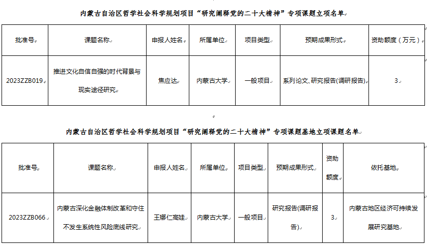
        2023年3月23日,内蒙古社科规划网发布了《关于下达内蒙古自治区哲学社会科学规划项目“研究阐释党的二十大精神”专项课题的通知》,我院焦应达老师申报的《推进文化自信自强的时代背景与现实途径研究》获“研究阐释党的二十大精神”内蒙古自治区哲学社会科学规划项目专项课题立项,王娜仁高娃老师申报的《内蒙古深化金融体制改革和守住不发生系统性风险底线研究》获“研究阐释党的二十大精神”内蒙古自治区哲学社会科学规划项目专项课题自治区哲学社会科学重点研究基地立项。


地址:内蒙古自治区呼和浩特市玉泉区锡林南路49号地址:内蒙古自治区呼和浩特市玉泉区锡林南路49号

邮编:010070邮编:010070

办公电话:0471-4995646办公电话:0471-4995646

微信公众号

微信公众号

中国·太阳集团tcy8722(SunCityGroup)官方网站    版权所有    copyright @ 2016    蒙ICP16002391号-1