EN

通知公告

当前位置: 首页 > 通知公告 > 正文

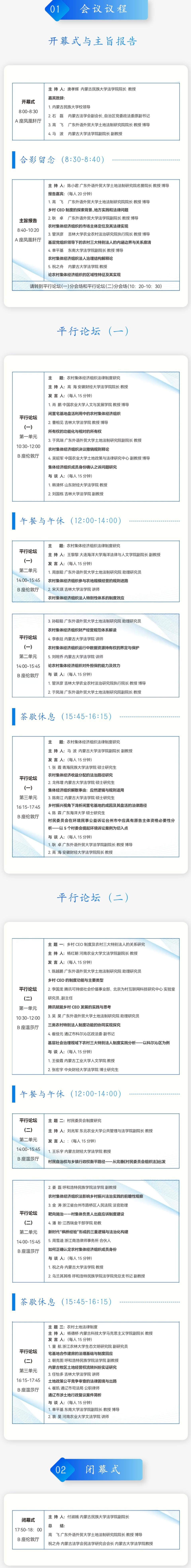
内蒙古自治区法学会民法学研究会2024年年会暨西辽河·第十二届云山青年法治圆桌论坛民法典视野下农村三大特别法人制度学术研讨会

作者:来源:内蒙古民族大学tyc8722太阳集团微信公众号 日期:2024-08-02 浏览次数:

地址:内蒙古自治区呼和浩特市玉泉区锡林南路49号地址:内蒙古自治区呼和浩特市玉泉区锡林南路49号

邮编:010070邮编:010070

办公电话:0471-4995646办公电话:0471-4995646

微信公众号

微信公众号

中国·太阳集团tcy8722(SunCityGroup)官方网站    版权所有    copyright @ 2016    蒙ICP16002391号-1