EN

教学科研

当前位置: 首页 > 教学科研 > 正文

学院动态 | 我院学子在全国第二届知识产权管理案例分析大赛中荣获佳绩

作者: 日期:2025-09-04 浏览次数:

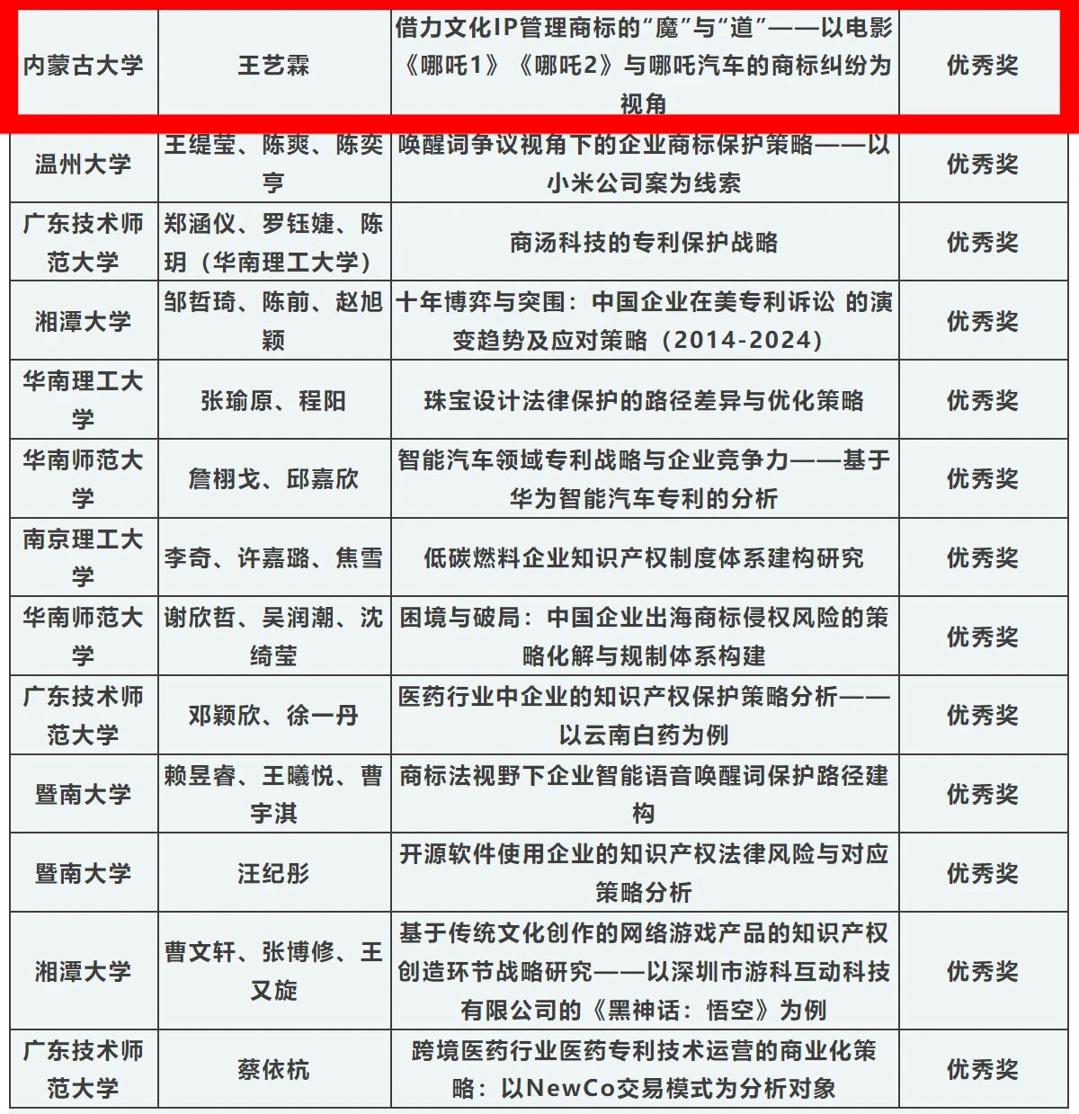
  近日,由广东省法学会知识产权法学研究会、广州市知识产权研究会联合主办,华南理工大学tyc8722太阳集团(知识产权学院)、华南理工大学国家知识产权人才培训(广东)基地、华南理工大学国家知识产权信息服务中心以及华南理工大学知识产权协会联合承办的全国第二届知识产权管理案例分析大赛评选结果揭晓,我院王艺霖(2022级法学2班)的论文《借力文化IP管理商标的“魔”与“道”——以电影<哪吒1><哪吒2>与哪吒汽车的商标纠纷为视角》获优秀奖


地址:内蒙古自治区呼和浩特市玉泉区锡林南路49号地址:内蒙古自治区呼和浩特市玉泉区锡林南路49号

邮编:010070邮编:010070

办公电话:0471-4995646办公电话:0471-4995646

微信公众号

微信公众号

中国·太阳集团tcy8722(SunCityGroup)官方网站    版权所有    copyright @ 2016    蒙ICP16002391号-1